首页
学院概况
学院简介
现任领导
机构设置
师资队伍
教授简介
博士简介
优秀教师风采
学科专业
计算机科学与技术
物联网工程
网络工程
通信工程
数学与应用数学
人工智能
网络空间安全
教学管理
管理制度
教学研究
学生实践
科学研究
科研平台中心
科研动态
学习交流
党建工作
党建动态
党员风采
团学工作
校园文化
社会实践
学生服务
校友工作
招生信息
招生信息
下载专区
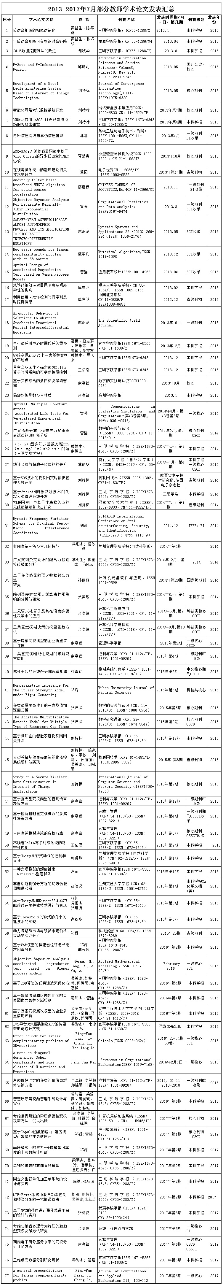
2013-2017年7月部分教师学术论文发表汇总
发布时间:2017-07-07 浏览次数:
170
版权所有:三明学院信息工程学院(闽ICP备09009588号)
地 址:福建省三明市三元区荆东路25号 邮 编:365004
电话(传真):0598-8399105